Show/Hide Right Push Menu
漢堡選單
漢堡選單
漢堡選單
跳到主要內容區塊
您的瀏覽器不支援javascript,但不影響網頁內容陳述,如開啟JavaScript,可得到視覺與特效的最佳瀏覽
列印功能:請按下ctrl+P開啟列印視窗,或由工具列中選擇列印功能
如需要選擇字級大小,IE6請利用鍵盤按住ALT鍵+ V → X → (G)最大(L)較大(M)中(S)較小(A)小,來選擇適合您的文字大小, 而IE7或Firefox瀏覽器則可利用鍵盤 Ctrl + (+)放大(-)縮小來改變字型大小,如需要回到上一頁可使用瀏覽器提供的 Alt+左方向鍵(←)
國立政治大學師資培育中心
國立政治大學師資培育中心
:::
回首頁
政治大學
網站導覽
A
A
A
顯示全站搜尋
請輸入關鍵字
搜尋
close
最新消息
訊息公告
徵才公告
活動公告
中心簡介
系所簡介
教育目標與核心能力
辦學特色
業務內容
師資與團隊
專任教師
兼任教師
行政人員
學生甄選
甄選辦法
甄選日程
114學年度學生甄選簡章
甄選Q&A
歷屆學生
榮譽榜
課程資訊
注意事項
開課課表
課程Q&A
教育專業課程
教育專門課程
次專長課程
初檢事宜
服務學習專區
表格下載
實習輔導
新制師資培育
教育實習
教育見習
教師資格考試
教師證書
教師甄試
地方教育輔導
畢業生流向調查
表格下載
相關法規
師培中心相關法規
課程組相關法規
實習組相關法規
活動成果
活動相片
學術成果
教師著作
研究計劃
榮譽獎項
訊息公告
首頁
/
最新消息
/
訊息公告
:::
:::
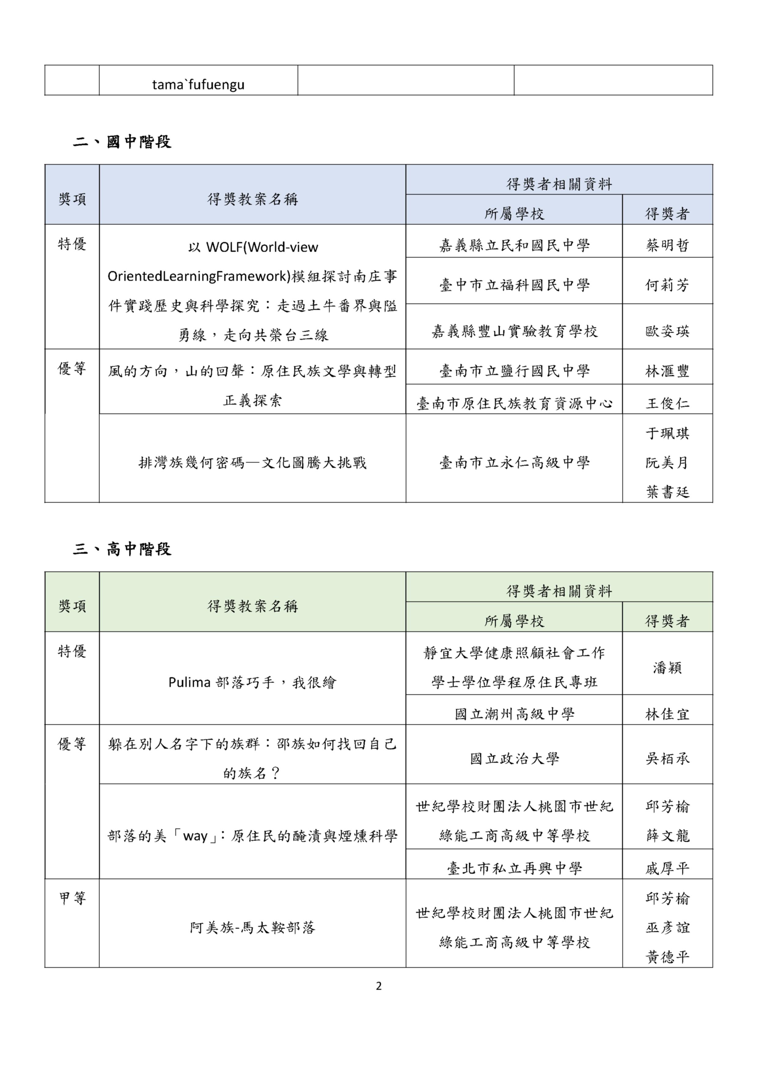
「114 年度原住民族文化優良教案徵選」獲獎名單
日期:2025-09-26
「114 年度原住民族文化優良教案徵選」獲獎名單
「114 年度原住民族文化優良教案徵選」獲獎名單-2
回上頁
回首頁
最新消息
訊息公告
徵才公告
活動公告
中心簡介
系所簡介
教育目標與核心能力
辦學特色
業務內容
師資與團隊
專任教師
兼任教師
行政人員
學生甄選
甄選辦法
甄選日程
114學年度學生甄選簡章
甄選Q&A
歷屆學生
榮譽榜
課程資訊
注意事項
開課課表
課程Q&A
教育專業課程
學生甄選暨課程修習辦法
必修科目及學分一覽表
教育專門課程
實施要點
認定原則
注意事項
認定科別學分對照表
108學年度前之師培生適用
108學年度起(含108)之師培生適用
召集系所
次專長課程
原住民族之民族教育次專長
雙語教學次專長
初檢事宜
初檢事宜Q&A
初檢流程示意圖
專門科目、教育科目證書辦理流程圖
服務學習專區
表格下載
初檢相關表格
選課相關申請表
學分抵免申請表
教育學分認定表
108學年度以前專門科目認定表
108學年度起(含108學年度)專門科目認定表
原住民族之民族教育次專長課程學分認定表
雙語教學次專長課程學分認定表
實地學習相關表格
修習其他任教學科專門課程申請表
實習輔導
新制師資培育
教育實習
實習相關公告
實習申請流程
參與實習資格
實習學校選擇
實習任務說明
返校座談
實習成績評定
實習相關法規
代理代課抵免實習
教育實習績優獎
實習輔導刊物
實習輔導委員會
教育見習
辦理方式
辦理成果
108學年度第一學期
108學年度第二學期
教師資格考試
教檢相關公告
教檢期程
應考資格
暫准報名說明
歷屆試題
歷年通過率
教師證書
申請公告
首張教師證書申請
加科登記申請
相關規定
教師甄試
教師選聘相關網站
地方教育輔導
辦理方式
辦理成果
畢業生流向調查
表格下載
相關法規
師培中心相關法規
課程組相關法規
實習組相關法規
活動成果
活動相片
學術成果
教師著作
研究計劃
榮譽獎項
回首頁
政治大學
網站導覽